
こんにちは、ツナグ不動産事務所の松永です。
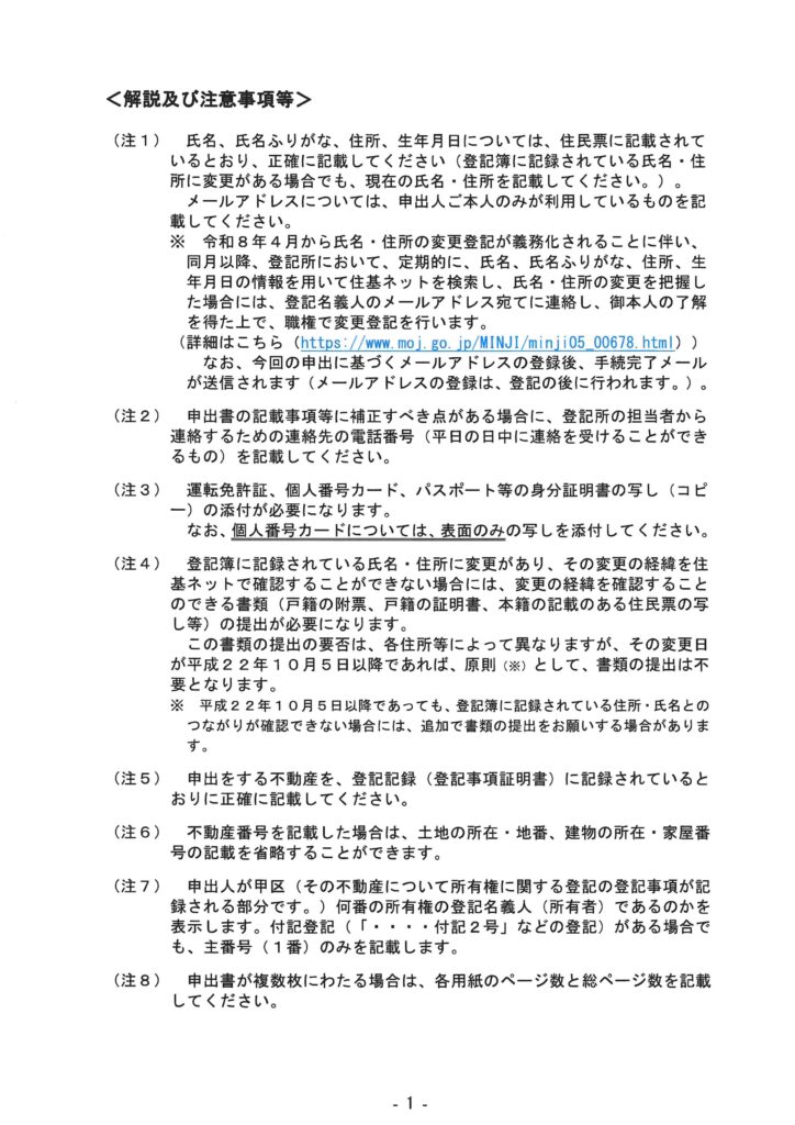
このブログにたどり着いていただき、ありがとうございます!
静岡市にある小さな不動産屋の宅建士、松永がお届けする今回のテーマは「変更登記」についてです。
住所や氏名の変更があったときに行う変更登記…なじみがないと思います。
でも、2026年(令和8年)4月1日から義務になるんです。
そこで私がお勧めする「検索用情報の申出」を早めに、少し頑張ってやっておくといざという時に安心できます。
住所や氏名を変えた方、これから変更する予定がある方、全く変更予定がない方にも知っておいてほしいです!--どんなきっかけでも大歓迎です。ぜひ最後まで読んでいただけると嬉しいです!
土地や建物を持っている方へ。
2026年(令和8年)4月1日から、義務化される「住所・氏名の変更登記」ってご存知ですか?
違反した場合、5万円以下の過料(かりょう)(「あやまちりょう」とも呼ばれるそうです)が課せられる可能性があるそうです。
過料とは、「転居したのに住民票の異動を行わなかった。」とか「路上禁煙地区での喫煙」とか「空き家をきちんと管理していなかった」などのモラルやマナー違反に対して適用されるそうです。
気づかない内に、いろんな法律ができ義務になっていますね
で、この「住所・氏名の変更登記」の義務化。
どんなものなのか簡単にまとめてみました。
ちなみに、不動産屋に勤めている私でもわからないことがあり、法務局に行き教えてもらってきました。
ふだんの生活の中では、登記や法務局ってなじみがないですから、知らない事、わからない事があって当たり前ですよね(^.^)
住所等変更登記が2026年4月~ 義務化です

土地や建物、不動産をお持ちの方で、住所変更や氏名変更をしたら、2年以内に変更登記※が必要になりました。
※登記とは、土地や建物の「所有者・広さ・構造」や「所有権などの自分の権利」などを、法務局(国の機関)が管理する公式な帳簿に記録することです。
登記は自分の権利をおおやけにし、法的に守るために必要な手続きです。
住所変更や氏名変更した場合には、法務局に変更登記申請を行う必要があります。
今までは、この「変更登記」を行うことが義務ではない為、ほとんどの方はやっていないのが現状でした。
たぶんほとんどの方は、「変更登記」する事自体を知らないと思います。
住民票を異動したら自然と登記の情報も変わっているものだと思っている方が多いかと思います。
実際は別々に届出、申請が必要になります。
この変更登記について、2026年(令和8年)4月1日から住所変更、氏名変更をした場合、2年以内に変更登記することが義務化になりました。
住所等変更登記の義務化特設ページ(法務省)→https://www.moj.go.jp/MINJI/minji05_00687.html
変更登記には、不動産1つにつき1,000円かかる!
しかも、この「住所変更登記」には登録免許税というお金がかかります。
住民票異動は、ただなのに。
不動産1つにつき1,000円。
土地と建物を1つづつ持っていると、2,000円。
畑や山も持っていると、その筆数(ふですう…登記されてる土地を数える単位)が多くなるので結構な金額がかかります。
予想外の出費と手間がかかります。

自分で行う場合…住民票を取って変更登記申請書を作成。
2筆なら、登録免許税2,000円+住民票300円+登記事項証明書1,200円で3,500円位です。
司法書士(登記のスペシャリスト)に依頼した場合は、20,000円位はかかると思います。
自分でやる「住所・氏名変更登記」(法務省)
https://houmukyoku.moj.go.jp/homu/page7_000001_00017.html
変更登記申請は、売買や相続などで急いでいる、あまり時間をかけれられない、速やかに変更登記が必要という場合にはベストだと思います。
急いでない場合は、下に記載した「検索用情報の申出」を行うことをお勧めします!
2026年4月より前に住所変更や氏名変更した方で、変更登記してない場合も適用→2028年3/31までに変更登記を!
2026年4/1から義務化の住所変更・氏名変更登記ですが、義務化になる前の住所変更や氏名変更も義務化の対象になります。
猶予は、2年間。
2028年3/31までに変更登記を行う必要があります。
違反した場合は、5万円以下の過料が課せられる可能性もあります。

[例1]
30年前に引っ越した。
住所変更登記してない。
2028年(令和10年)3/31までに、住所変更登記が必要。
[例2]
10年前に結婚して苗字が変わった。
氏名変更登記してない。
2028年(令和10年)3/31までに、氏名変更登記が必要。
えっ!どうすればいいの?
って思っている方へ
下記の「検索用情報の申出」を1回だけやれば、個別に変更登記をする必要はありません。
ちょっと頑張って、安心しましょう
まだ変更登記してない人も、
引っ越す予定がない人もやっておこう!
おススメ 「検索用情報の申出」でスマート変更登記
うれしいお知らせがあります!
「検索用情報の申出」をするだけで、法務局が2年に1回以上、住基ネットに照会し、そこで住所変更や氏名変更を把握したら、法務局の職権で変更登記を行ってくれます。
法務局が、住所・氏名の変更登記をしてくれるようになりました!
住所変更や氏名変更のあった方で、まだ変更登記していない人も、
引っ越す予定がない人も、
結婚する予定がない人も、
この「検索用情報の申出」を1度出しておけば、後は死ぬまで住所変更や氏名変更の登記をしなくても大丈夫です!ほっとけば法務局から「変更しますか?」とお尋ねがくるので、「はい。お願いします。」と返事をすれば変更登記を行ってくれます。たぶん(^.^)
しかも変更登記費用は、「無料」です!
1度申請を行えばOKです!
申請は、「web」か「書面(持参か郵送)」で行います。
これが「スマート変更登記」という。たぶん(^.^)
スマート変更登記のご利用方法(法務省)→https://www.moj.go.jp/MINJI/minji05_00688.html

事前準備
法務局に行き、自分が持っている不動産の「登記事項証明書」を取得します!
間違えずにやる為には、ここはお金がかかっても仕方ありません。
1筆600円です。
土地1筆と建物1筆なら、1,200円になります。
「登記事項証明書」で
必要なのは、「不動産番号」と「順位番号」です。↓

お近くの法務局→https://houmukyoku.moj.go.jp/homu/static/kankatsu_index.html
webで申請の場合
準備するもの…登記事項証明書・マイナンバーカード・(PCの場合)ICカードリーダー
「登記事項証明書」の「不動産番号」と「順位番号」は、上の画像で確認を!
webは、「webブラウザから かんたん登記・供託申請」(法務省)のサイトからになります。

「web」注意点!
[パソコンの場合]
① マイナンバーカードが必要!
② ICカードリーダーが必要!(ない場合は、電気店で購入。安くて3,000円位~)
③ マイナポータルAP及びマイナポータルアプリのインストールが必要!
※ 法務局から住所等変更登記をしてもいいかの確認方法を郵送希望の場合は、「その他事項欄:登記名義人につき、メールアドレスなし」の入力を!
[スマホの場合]① マイナンバーカードが必要!
② スマートフォン版マイナポータルアプリのインストールが必要!
※ 法務局から住所等変更登記をしてもいいかの確認方法を郵送希望の場合は、「その他事項欄:登記名義人につき、メールアドレスなし」の入力を!
そうすると、確認方法を郵送で行ってくれます。
メールで確認を希望の場合、メールアドレスを入力してください。
にしました。なぜなら、高齢になった時メールで対応できるのか。今のメールアドレスを使っているのかわからない。と自分が信用できなかったからです
書面(持参か郵送)で申請の場合
準備するもの…登記事項証明書・身分証明書の写し(運転免許証やマイナンバーカード(表面)のコピー)・(郵送の場合)封筒
「登記事項証明書」の「不動産番号」と「順位番号」は、上の画像で確認を!



<参考>(法務省)
・申出書記載例(Word PDF)
・申出書様式(Word PDF)
書面での注意点!
① 法務局から住所等変更登記をしてもいいかの確認方法を郵送希望の場合は、メールアドレス欄に「なし」と記入を!
そうすると、確認方法を郵送で行ってくれます。
メールで確認を希望の場合、メールアドレスを入力してください。
にしました。なぜなら、高齢になった時メールで対応できるのか。今のメールアドレスを使っているのかわからない。と自分が信用できなかったからです
② 郵送で「検索用情報の申出」を提出する場合
①申請書の日付は入れないでください。法務局に届いた日付けを、法務局が記入するそうです。
②申請書を郵送する場合、申請書を入れた封筒の表面に朱色で「不動産登記申請書在中」と記載の上、書留郵便により送付してください。
法務省のQ&A…https://www.moj.go.jp/MINJI/minji05_00700.html
慣れないことで大変だと思いますが、分からない事が当たり前です。
分からなかったら法務局に聞くのが一番です(^.^)/
そして、少しでも早く手を付けて心配事を一つ減らしましょう!
ツナグ不動産事務所のサポート内容
ツナグ不動産事務所では、初回相談から売却完了まで、一貫してサポートいたします。初回相談では、お客様の状況を詳しくお伺いし、最適な提案を行います。「聞く力」と「提案力」を活用し、お客様一人ひとりに合った解決策を提供しています。
実際にサポートしたお客様の声を紹介いたします。ぜひ参考にして下さい。
売却の流れ

売却は以下のステップで進めます。
物件の評価や修繕の必要性を確認し、売却準備を進めます。
適切なマーケティング戦略を立て、広告を通じて買い手を見つけます。
契約書の作成や手続きを行い、その後お引渡し・決済を行い、売却を完了させます。
まとめ
ツナグ不動産事務所に連絡することで、何をすべきかが明確になり、安心して次のステップに進むことができます。最終的に売却が完了し、ほっとした気持ちを感じられるでしょう。
静岡市・焼津市・藤枝市・富士市で相続した空き家・土地などで困ったことがあれば、ぜひツナグ不動産事務所にご相談ください。


